公司簡介
企業(yè)文化
企業環境(jìng)
產品優勢
電動滾筒係列(liè)
硬齒(chǐ)麵減速機
四大係列減速機
液力耦合器
逆(nì)止器
製動器
合作夥伴
公司新聞
行業新聞
常見問題
銷(xiāo)售網絡
產品樣本下載
售(shòu)後服務申請表
在(zài)線留言
【 微信掃碼(mǎ)谘(zī)詢 】
18957252297
18653305319
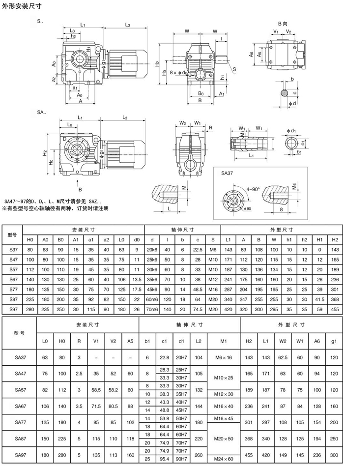
S係列斜齒-蝸(wō)輪(lún)蝸杆減速機是(shì)高度模塊化設計,可以(yǐ)方便地(dì)配用各種形式的電動機或采用其它動力輸入。同種機型可配(pèi)用多種功率的電動機。容易實現各機型間組合聯接。
S係列(liè)斜齒-蝸輪蝸杆減速機是(shì)高度模塊化設計,可以方便地配(pèi)用各種形式的電動機或(huò)采用其它(tā)動力輸入。同種機型可配(pèi)用多種功率的電動機。容(róng)易實現各機型(xíng)間組合聯接。
公司地址:浙江省湖州(zhōu)市長興縣經濟(jì)開發區
聯係電話:18957252297
手機號(hào)碼:18653305319
公司郵箱:176241480@qq.com
掃碼關注(zhù)公眾號
網站二維碼
浙公網安備 33059102000250號
熱線電(diàn)話
上(shàng)班(bān)時間
周一(yī)到周五
公司電話